大话西游2法门怎么点
今天咱们来好好唠唠大话西游2的法门系统,这玩意儿可以说是飞升后角色的核心玩法之一。法门说白了就是角色的特殊技能系统,每个角色在三系法门中只能选定一系修炼,每系法门包含一个主动技能和一个被动技能。点对了法门,PK副本横着走;点错了那可真是花钱找罪受。想开启法门得先完成诸法空相任务,搞到木鱼道具才能进神秘山洞领任务。
![大话西游2法门怎么点[图1]](https://static.down8818.com/uploads/20251109/690ff340151fd9.41076993.png)
法门系统基础入门
先把法门的底层逻辑搞明白。角色飞升后,完成悟法任务就能从对应的三系法门中任选一系修炼。修炼操作很简单,打开人物技能界面-法门-修炼,消耗人物经验加师门贡献就能提升熟练度。这里有个小技巧,前10次修炼师门贡献减半,11-20次正常消耗,21-30次消耗加倍,每周最多修炼30次,周一零点刷新次数。所以老玩家都会掐着时间把每周30次修炼次数用满,尤其是前10次性价比最高。法门熟练度上限和飞升等级挂钩,飞升140到180对应的上限分别是2000到10000点。
![大话西游2法门怎么点[图2]](https://static.down8818.com/uploads/20251109/690ff3405da941.65083854.png)
人族法门选择思路
玩人族的兄弟注意了,男人的法门主要看控制效果。血刃法门日常任务特别实用,熟练度越高伤害积累越快;喜欢PK的就得选乱神法门,专门克制对面输出。女人角色的话,守中法门提供抗秒和减伤害效果,特别适合提高PVP和PVE中的生存能力。如果是毒女人,毒系法门配合毒伤装备简直爽到飞起。记住女人法门一般先点守中加抗,再适当点加毒伤和封法相关的天赋。
仙族法门搭配心得
仙族现在主流就两种选法。狂暴炮首选灵光法门,能让你的灵爆几率飙升,日常任务特别舒服。但要是队伍里已经有灵光炮了,那就果断转破壁法门,破除对面特技的效果谁用谁知道。不过破壁法门有个缺点,不灵爆的时候伤害会很难看,所以单刷还是建议用灵光。平秒仙的法门主要提升法术基础伤害,在日常刷怪任务中效率极高。
魔族法门点法技巧
魔族兄弟看这边,御兽法门可以增加召唤兽进场几率和抗性。火系法门爆发高,适合喜欢秒人的玩家;水系法门能控能奶,组队特别吃香。新手建议先用土系法门过渡,加防御加血量,容错率高不容易翻车。千万别一上来就追求极致输出,等装备起来了再转其他系。抽魔的法门主要提升震慑法术效果,等级越高抽取敌方气血和法力的比例就越大。
鬼族法门实战要点
鬼族玩法比较特殊,辅助鬼建议点回血法门,打架的时候能给队友抬血线。鬼族的回血法门能显著提升回血法术效果,在高难度副本里能保证队友的生存能力。输出鬼的话重点看忽视抗性,把法门的忽视效果堆上去比啥都强。这里分享个小秘诀,鬼族法门和孩子的亲密孝心是挂钩的,养孩子的时候千万别偷懒。
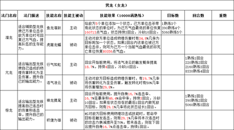
龙族法门最新套路
龙族现在最火的就是惊龙系法门,输出爆炸不说还能回血,简直是全能选手。不过要注意惊龙法门特别吃装备,要是连传世套装都没凑齐,建议先用潜龙法门过渡。霹雳系作为龙族主力输出技能,绝大多数玩家都会选择霹雳系天赋,这一系天赋对于辅助输出的构成因素来源于多个方面。比如击电奔星能提升硬性命中,奔雷疾电有几率无视对方躲闪,对于很吃命中的龙族来说特别关键。
法门升级与资源规划
不管玩哪个种族,法门熟练度都是重中之重。除了每周30次修炼,积极参与日常玩法和活动也能间接助力法门成长。比如周一夺镖、周二寻芳、周三大闹天宫等任务都会有经验奖励,这些资源都能用来修炼法门。前期抓鬼任务可以作为迅速攀升等级的捷径,等级提升的同时也可能对法门熟练度提升有帮助。
以上就是星辉游戏网为你带来的"大话西游2法门怎么点",更多有趣好玩的热门资讯攻略,请持续关注星辉游戏网!
