荷叶健康app绝对是一款值得你下载的全能医疗神器,你可以在这里轻松实现线上问诊、购药、配送等各种功能。这款应用汇聚了最优质的零售药店和医疗资源,为你提供的正是“互联网+医药”的无缝衔接体验,立志为用户打造一个全程无忧的医疗健康服务平台。平台上汇集了大量医生,实时为病友提供精准匹配,帮助你大幅度缩短线下就诊和开药的时间,做到真正的高效医疗资源配置。更不要忘了,还有专业的远程审查员,随时查看各种处方,实现远程审核。药剂师认证功能也让你在药物选择上更加安心,同时开启的工作指纹打卡功能,将询价、购药和家庭诊疗服务完美整合在一起!药品种类齐全,功能和主治划分得相当明晰,便于你快速找到需要的药物,app里还有丰富的健康资讯和常见疾病的预防知识,随时随地助你学习。
荷叶健康软件特色
1、这不仅仅是个药店管理软件,任何药物都能在这个平台上轻松购买,真的超方便。
2、平台还提供各种优惠折扣,让你买药时绝对不再心疼钱包。
3、我们所有药物都有详尽的介绍,确保让你对每种药物了解得一清二楚,购物时就可以做出明智选择。
荷叶健康app如何注销?
1、首先打开app,点击下方的【我的】。
![荷叶健康[图1]](https://static.down8818.com/uploads/20251103/6908171e1261b3.64200180.png)
2、接着点击【设置】。
![荷叶健康[图2]](https://static.down8818.com/uploads/20251103/6908171e4fe069.70539753.png)
3、在此页面,找到并点击【注销账号】。
![荷叶健康[图3]](https://static.down8818.com/uploads/20251103/6908171e8db500.21641840.png)
4、稍等片刻,点击【申请注销】。
![荷叶健康[图4]](https://static.down8818.com/uploads/20251103/6908171ecd1038.06751600.png)
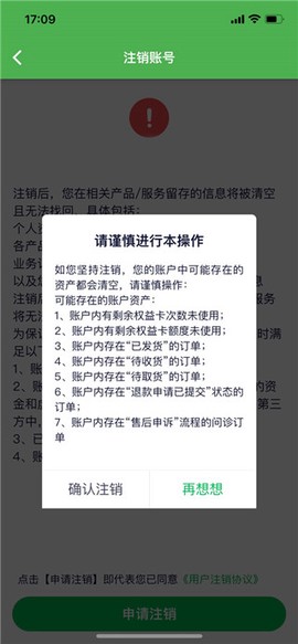
5、务必仔细阅读注销事项,然后点击确认注销,确保你清楚接下来的步骤。
![荷叶健康[图5]](https://static.down8818.com/uploads/20251103/6908171f10b213.40737183.png)
6、最后收取验证码,输入后点击【注销】就大功告成。
更新日志
v2.2.8版本
1.针对已知问题进行了优化,进一步提升用户体验,追求更流畅的使用感受。

